Instance Verification Kit (IVK)
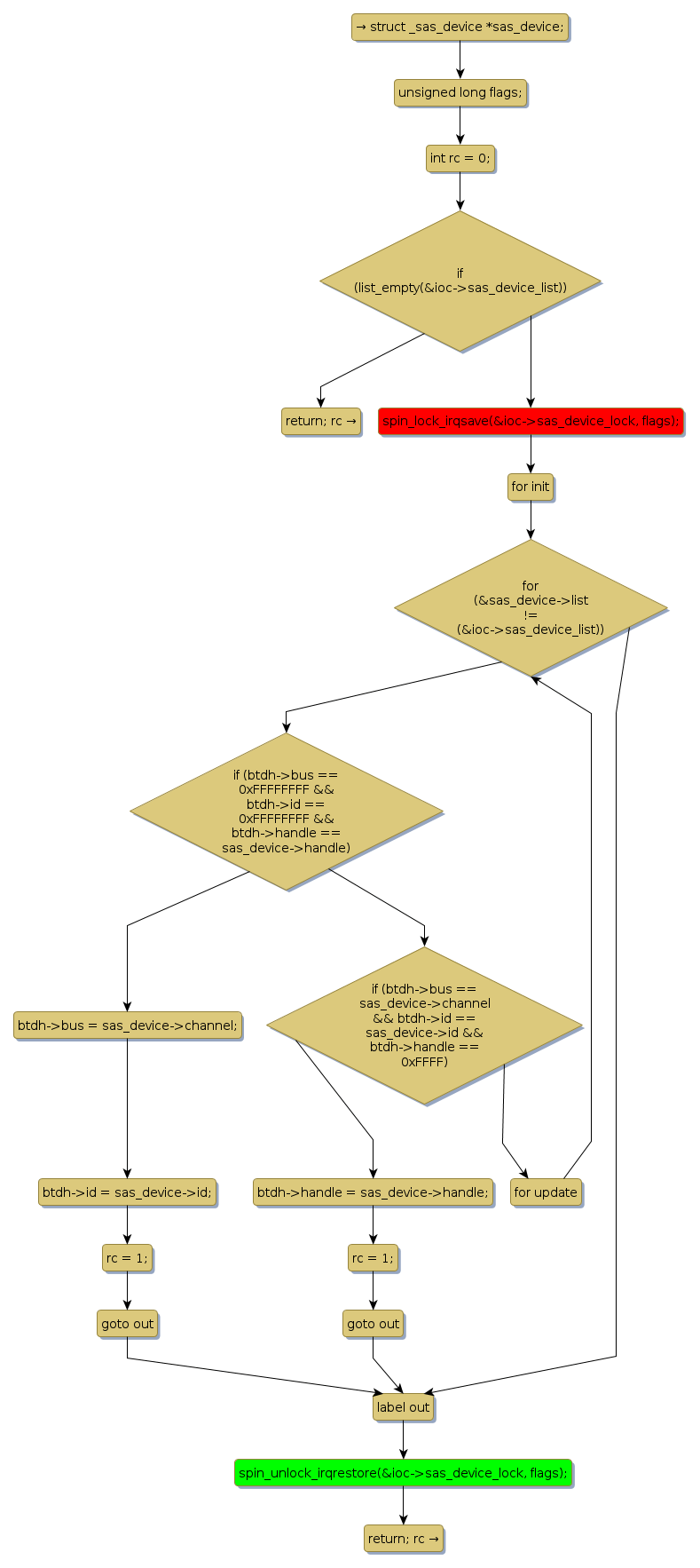
spin lock @ [35159+48+/linux-3.19-rc1/drivers/scsi/mpt2sas/mpt2sas_ctl.c]
Instance Signature: sas_device_lock
|
The Matching Pair Graph:
|
|
Function Name
|
Control Flow Graph (CFG)
|
Events Flow Graph (EFG)
|
Source Correspondence
|
|
_ctl_btdh_search_sas_device
|
|
|
[34934+27+/linux-3.19-rc1/drivers/scsi/mpt2sas/mpt2sas_ctl.c]
|